一、大赛简介
中国软件开源创新大赛已成功举办三届(前三届大赛名为“全国高校绿色计算创新大赛”),2021年第四届大赛重点围绕国家在开源人才培养和生态建设方面的重大战略需求,聚焦“卡脖子”软件领域以及人工智能、大数据等前沿技术领域的开源软件,联合华为、百度、飞腾、麒麟、长城科技、旷视科技、开放原子开源基金会等企业单位以及多所高校共同设置赛题。本届大赛在赛制上做了重大创新调整,采用全年开放比赛、定期评比激励、年底决赛颁奖的比赛模式,设置“开源项目创新赛”、“开源任务挑战赛”、“开源实践教学赛”和“开源代码评注赛”四个赛道。
大赛成立了指导委员会,由中国科学院院士王怀民教授担任指导委员会主任,邀请了来自清华大学、北京大学等产学研领域知名专家教授担任指导委员会委员。本届大赛由北京大学和绿色计算产业联盟联合主办,邀请了全国多个高校、企业和联盟的专家教授组成大赛的赛事委员会、组织委员会、宣传委员会、各赛道技术委员会等共同组织。
二、赛道设计和参赛要求
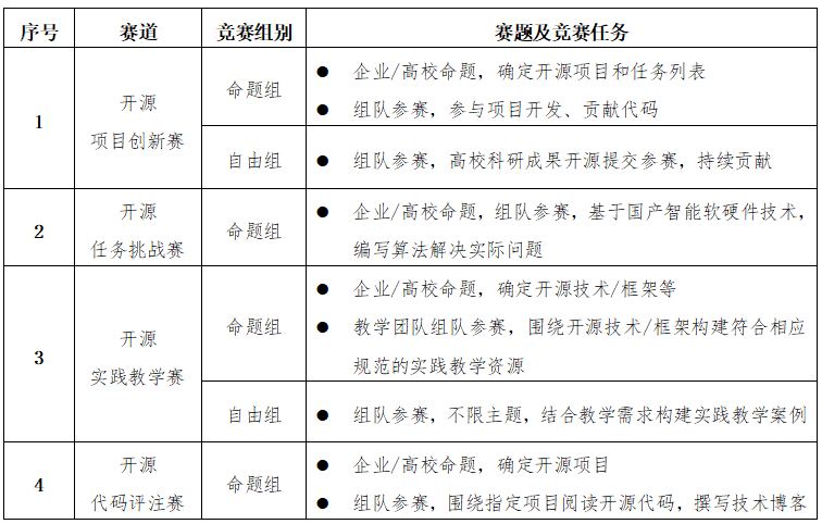
本届大赛面向本科和高职院校的教师、学生以及社会编程开发者,设置了开源项目创新赛、开源任务挑战赛、开源实践教学赛、开源代码标注赛四个赛道,开源项目创新赛和开源实践教学赛赛道还设置了命题组和自由组二种参赛形式。各赛道组织流程、详细评审规则等将在大赛官网以及竞赛官方支撑平台持续发布。
大赛官网:https://www.opengcc.org
竞赛官方支撑平台:
https://www.trustie.net
https://www.educoder.net/competitions

2.1赛道一:开源项目创新赛
开源项目创新赛聚焦发起或参与开源项目创新开发,设计了命题组和自由组两个组别,其中命题组为参赛团队参与指定开源项目进行贡献或者完成特定的命题任务,自由组为参赛团队将科研成果/论文算法开源到竞赛平台并进行持续创新。两个组别具体说明如下:
1.开源项目创新赛命题组
参赛方式:小组赛,各参赛小组由1名指导教师和若干名学生组成(每组学生人数不超过5人,指导老师可以为企业技术专家)。
赛题任务:竞赛平台发布开源项目及待解决的Issue任务(如Feature、Bug等),每个开源项目及该项目对应的系列Issue任务为一道赛题。参赛团队选择开源项目,解决其Issue(不限于已列出的issue)或者为该项目添加新的功能等。大赛进行过程中,组委会可围绕开源项目持续发布新的Issue,参赛团队可持续参与贡献。
参赛要求:参赛团队选择并Fork开源项目,基于竞赛平台进行协同开发,提交Pull Request等。项目核心管理者将对参赛团队提交的代码进行测试和评审,决定是否纳入根项目中。主要考察参赛选手问题解决、应用创新、团队协作等方面的能力,加速自主创新型人才培养。
大赛评审:大赛分为定期评选奖励和年度评选奖励两部分。
(1)定期评选奖励以赛题(项目)为粒度组织,同一个赛道的不同赛题(项目)单独评选和奖励,以参赛队伍在评选时段内围绕该项目的在线贡献数据如代码提交次数、代码提交量、被接受合并的PR数量、代码质量等为排行依据(例如,如果评选周期为月度评选,则每月组织一次评选,且仅统计当月数据作为排行依据),由技术委员会综合评审确认,评选出前三名并给予奖金和证书奖励。评奖周期为月度或者双月组织评选,由技术委员会根据大赛情况确定。
(2)年度评选奖励将以赛道为粒度组织,赛道内所有赛题(项目)统一评选。首先由技术委员会综合考虑定期评选情况、累积在线数据、创新性等评选出前6名进入决赛,其他队伍根据排名获得二等奖和三等奖。进入决赛的参赛团队进行现场答辩,并由评审专家进一步综合现场答辩情况评选出各赛道特等奖、一等奖。由组委会向所有获奖队伍颁发获奖证书和奖金。
知识产权:参赛团队所贡献代码的知识产权遵循赛题开源项目的开源许可协议。
报名参赛:
https://www.educoder.net/competitions/index/gcc_2021_projects_type1
2.开源项目创新赛自由组
参赛方式:小组赛,各参赛小组由1名指导老师和若干名老师、学生等组成(每组总人数不超过10人)。
赛题任务:不限主题,可以是科研团队两年内发起的开源项目、围绕科研成果发起新的开源项目、围绕两年内顶级期刊或会议论文成果做复现发布开源项目,以及围绕企业/高校特定需求开展的应用创新等。
参赛要求:参赛团队是参赛项目的创始人和核心参与者,项目要求开源发布到竞赛平台上并持续贡献,参赛团队可宣传推广以吸引更多外部参与者参与贡献。主要考察参赛团队应用创新等方面的能力,加速高校科研成果的开放共享和应用推广。
大赛评审:项目创新赛自由组评审分为定期评选奖励和年度评选奖励两部分,自由组所有参赛项目组织统一评审。
(1)定期评选奖励以参赛项目在评选周期内的在线数据如代码提交次数、代码提交量、代码质量、社区关注度、外围贡献量等为排行依据(例如,如果评选周期为月度评选,则每月组织一次评选,且仅统计当月数据作为排行依据),由技术委员会综合评审确认,评选出前三名并给予奖金和证书奖励。评奖周期为双月或季度评选,由技术委员会根据大赛参与情况确定。
(2)年度评选奖励首先由技术委员会综合考虑定期评选情况和累积在线数据、项目创新性等评选出前6名进入决赛,其他队伍根据排名获得二等奖和三等奖。进入决赛的参赛团队进行现场答辩,并由评审专家进一步综合现场答辩情况评选出各赛道特等奖、一等奖。组委会向所有获奖队伍颁发获奖证书和奖金。
知识产权:参赛项目要求开源并根据需求自由选择相应的开源许可证。
报名参赛:
https://www.educoder.net/competitions/index/gcc_2021_projects_type2
2.2赛道二:开源任务挑战赛
开源任务挑战赛聚焦基于国产开源智能软硬件技术框架设计开源算法,以命题打榜模式组织,全年可持续优化更新算法,每月公布月冠军榜(取性能前3名),年度公布总冠军。
参赛方式:小组参赛,高校学生、企业或社会开发者(企业参与需与学生联合组队,以学生为主)。
赛题任务:基于国产开源软硬件框架编写算法,解决具体的应用创新问题。
参赛要求:参赛选手在规定时限内完成竞赛平台上规定的题目,根据平台数据集设计算法,提交代码自动评测算法性能(如首位准确率(Rank-1 Accuracy)和mAP(mean Average Precision)等)。
大赛评审:年度冠军评选方式采用客观与主观相结合的方式,候选算法将在月冠军排榜中产生(预计10-20个候选算法),通过专家委员会答辩评审产生,具体流程如下:
(1)平台公布算法问题、部分训练与测试数据集与在线调试与测评环境,选手开始开放性算法设计。
(2)平台将实时显示提交的算法排名,根据性能按月公布月排行榜,对Top-3颁发月度冠、亚、季军电子证书及相应奖励。
(3)年底将评选全年冠军,邀请月冠军进行线下答辩,并基于鹏城云脑II开展大模型训练评测性能,最终根据算法先进性、实用性等方面评选年度冠军。
知识产权:相应赛题作品自动成为社区开源算法,知识产权遵循开源项目的开源许可证,并保持同步持续更新。
报名参赛:
https://www.educoder.net/competitions/index/gcc-task-2021
2.3赛道三:开源实践教学赛
开源实践教学赛聚焦基于开源技术构建在线实践教学资源开展实践教学,设计了命题组和自由组两个组别,其中命题组要求围绕指定开源技术/平台构建符合MOOP规范的实践教学资源并开展实践教学,自由组不限技术/平台、基于实际教学需求构建符合MOOP规范的实践教学资源并开展实践教学。两个组别具体说明如下:
1.开源实践教学赛命题组
参赛方式:小组赛,各参赛小组由1名或多名教师、学生及企业技术专家组成(每组人数不超过5人)。
赛题任务:参赛团队围绕指定的开源技术/框架,在竞赛平台中开发实践教学资源(包括教学案例文档和实践课程/实训项目),并依托开发的教学资源和竞赛平台开展实践教学。
参赛要求:实践教学案例要求基于指定的开源技术/框架来构建,开发的实践教学资源要求符合竞赛平台的课程规范,可以同开源技术/框架相关企业技术人员合作共建。
大赛评审:实践教学赛命题组分为定期评选奖励和年度评选奖励两部分。
(1)定期评选奖励以赛题(开源技术/框架)为粒度组织,同一个赛道的不同赛题(开源技术/框架)单独评选和奖励,以参赛队伍在评选时段内(例如,如果评选周期为月度评选,则每月组织一次,且每月评选仅统计当月数据作为排行依据)围绕该技术/平台构建实践教学资源的情况如案例数量、案例质量、使用人数等作为排行依据,由技术委员会综合评审确认,评选出前三名并给予奖金和证书奖励。评奖周期为月度或者双月组织评选,由技术委员会根据大赛情况确定。
(2)年度评选奖励将以赛道为粒度组织,该赛道所有参赛团队统一进行评选,首先由技术委员会综合考虑定期评选情况和累积在线数据等评选出前6名进入决赛,其他队伍根据排名获得二等奖和三等奖。进入决赛的参赛团队进行现场答辩,并由评审专家进一步综合现场答辩情况评选出各赛道特等奖、一等奖。由组委会向所有获奖队伍颁发获奖证书和奖金。
知识产权:参赛作品知识产权属教学资源开发团队,知识产权纠纷与大赛无关。
报名参赛:
https://www.educoder.net/competitions/index/gcc-courses-2021_type1
2.开源实践教学赛自由组
参赛方式:小组赛,各参赛小组由1名或多名教师、学生及企业技术专家组成(每组人数不超过5人)。
赛题任务:不限开源技术/框架,参赛团队围绕某专业方向的课程体系和实践教学需求,在竞赛平台中开发实践教学资源(包括教学案例文档和实践课程/实训项目),并依托开发的教学资源和竞赛平台开展实践教学。
参赛要求:实践教学案例不限定所使用的开源技术/框架,开发的实践教学资源要求符合竞赛平台的课程规范,可以联合企业技术人员合作共建。
大赛评审:实践教学赛自由组分为定期评选奖励和年度评选奖励两部分,该赛道自由组所有参赛团队组织统一评审。
(1)定期评选奖励以参赛团队在评选周期内依托竞赛平台构建实践教学资源的情况如案例数量、案例质量、使用人数等作为排行依据(例如,如果评选周期为月度评选,则每月组织一次评选,且每月评选仅统计当月数据作为排行依据),由技术委员会综合评审确认,评选出前三名并给予奖金和证书奖励。评奖周期为月度或者双月等,由技术委员会根据大赛情况确定。
(2)年度评选奖励将首先综合考虑定期评选情况和累积在线数据等,由技术委员会评选出前6名进入决赛,其他队伍根据排名获得二等奖和三等奖。进入决赛的参赛团队将进行现场答辩,并由评审专家进一步综合现场答辩情况评选出各赛道特等奖、一等奖,并由组委会向所有获奖队伍颁发获奖证书和奖金。
知识产权:参赛作品知识产权属教学资源开发团队,知识产权纠纷与大赛无关。
报名参赛:
https://www.educoder.net/competitions/index/gcc-courses-2021_type2
2.4赛道四:开源代码评注赛
开源代码评注赛聚焦阅读优秀开源代码撰写技术博客,要求参赛团队阅读和学习开源项目,并根据自己的理解围绕代码撰写技术博客,主要考察参赛团队的代码分析、理解和描述能力。
参赛方式:小组赛,各参赛小组由1名指导教师和若干名学生组成(每组学生人数不超过5人)。
赛题任务:组委会筛选业界优秀开源项目作为评注赛题发布到竞赛平台,参赛团队选择一个开源项目进行学习,然后基于竞赛平台撰写相关技术博客。
竞赛要求:代码评注博客的主题不限,可以是优秀代码赏析、代码功能理解、项目代码部署应用等均可。
大赛评审:代码评注赛分为定期评选奖励和年度评选奖励两部分,围绕该赛道所有参赛团队统一组织评审。
(1)定期评选奖励以参赛团队在评选周期内撰写技术博客的情况如博客数量、博客质量、阅读数量、提问讨论情况等作为排行依据(例如,如果评选周期为月度评选,则每月组织一次评选,且每月评选仅统计当月数据作为排行依据),由技术委员会综合评审确认,评选出前三名并给予奖金和证书奖励。评奖周期为月度或者双月等,由技术委员会根据大赛情况确定。
(2)年度评选奖励将首先由技术委员会综合考虑定期评选情况和累积在线数据等评选出前6名进入决赛,其他队伍根据排名获得二等奖和三等奖。进入决赛的参赛团队将进行现场答辩,并由评审专家进一步综合现场答辩情况评选出各赛道特等奖、一等奖。组委会向所有获奖队伍颁发获奖证书和奖金。
知识产权:参赛作品著作权属参赛者,知识产权纠纷与大赛无关。
报名参赛:
https://www.educoder.net/competitions/index/gcc-annotation-2021
三、奖项设置
本次大赛评选包括竞赛过程中的定期评选奖励和年度评选奖励两部分,具体奖励设置如下:
定期评选奖励。定期评选奖励在项目创新赛命题组、任务挑战赛、实践教学赛命题组将以赛题(项目)为粒度组织,同一个赛道的不同赛题(项目)单独评选和奖励;项目创新赛自由组、实践教学赛自由组以及代码评注赛将以赛道为粒度组织评审。
定期评选奖励主要以参赛队伍的在线贡献数据为排行依据,由技术委员会综合评审确认,评选出Top-3并给予现金及证书奖励,奖励将于次月发放,奖励金额由大赛组委会和技术委员会协商确定。同时,定期评选结果将影响能否进入决赛。
年度评选奖励。年度评选奖励将以赛道为粒度组织,同一个赛道的不同赛题(项目)统一标准进行评选,年度评选将选出各赛道特等奖、一等奖、二等奖、三等奖,并向获奖队伍颁发获奖证书和奖金。
更多奖励
更多奖励敬请期待......
1.开源项目创新赛命题组
特等奖:1组,颁发团体证书、个人证书、指导教师证书,每组奖金60000元
一等奖:5组,颁发团体证书、个人证书、指导教师证书,每组奖金25000元
二等奖:15组,颁发团体证书、个人证书、指导教师证书,每组奖金10000元
三等奖:排名前10%的参赛小组,颁发团体证书、指导教师证书、个人证书
2.开源项目创新赛自由组
特等奖:1组,颁发团体证书、个人证书、指导教师证书,每组奖金40000元
一等奖:5组,颁发团体证书、个人证书、指导教师证书,每组奖金15000元
二等奖:15组,颁发团体证书、个人证书、指导教师证书,每组奖金8000元
三等奖:排名前10%的参赛小组,颁发团体证书、指导教师证书、个人证书
3.任务挑战组
特等奖:1组,颁发团体证书、个人证书、指导教师证书,每组奖金40000元
一等奖:5组,颁发团体证书、个人证书、指导教师证书,每组奖金15000元
二等奖:15组,颁发团体证书、个人证书、指导教师证书,每组奖金8000元
三等奖:排名前10%的参赛小组,颁发团体证书、指导教师证书、个人证书
4.实践教学组命题组
特等奖:1组,颁发团体证书、个人证书,每组奖金60000元
一等奖:5组,颁发团体证书、个人证书,每组奖金25000元
二等奖:15组,颁发团体证书、个人证书,每组奖金10000元
三等奖:排名前10%的参赛小组,颁发团体证书、个人证书
5.实践教学组自由组
特等奖:1组,颁发团体证书、个人证书,每组奖金60000元
一等奖:5组,颁发团体证书、个人证书,每组奖金25000元
二等奖:15组,颁发团体证书、个人证书,每组奖金10000元
三等奖:排名前10%的参赛小组,颁发团体证书、个人证书
6.代码评注组
特等奖:1组,颁发团体证书、个人证书、指导教师证书,每组奖金30000元
一等奖:5组,颁发团体证书、个人证书、指导教师证书,每组奖金10000元
二等奖:15组,颁发团体证书、个人证书、指导教师证书,每组奖金5000元
三等奖:排名前10%的参赛小组,颁发团体证书、指导教师证书、个人证书
四、竞赛时间
大赛采用全年开放、定期评比奖励、年度决赛颁奖的模式来组织,大赛年度主要时间节点安排如下,具体时间我们将持续发布到大赛官方平台:

五、报名参赛
本次大赛各赛组的在线报名、参赛细则、参赛手册、问题答疑等将在GCC大赛官方网站及竞赛官方支撑平台各赛道网站实时更新,相关解释权归组委会所有,请各位参赛选手及时关注相关网站信息。
大赛官方网站:
www.opengcc.org
大赛官方支撑平台:
https://www.trustie.net
https://www.educoder.net
各赛道入口:
(1)开源项目创新赛命题组:
https://www.educoder.net/competitions/index/gcc_2021_projects_type1
(2)开源项目创新赛自由组:
https://www.educoder.net/competitions/index/gcc_2021_projects_type2
(3)开源任务挑战赛:
https://www.educoder.net/competitions/index/gcc-task-2021
(4)开源实践教学赛命题组:
https://www.educoder.net/competitions/index/gcc-courses-2021_type1
(5)开源实践教学赛自由组:
https://www.educoder.net/competitions/index/gcc-courses-2021_type2
(6)开源代码评注赛:https://www.educoder.net/competitions/index/gcc-annotation-2021
六、组织机构
指导单位:
国家自然科学基金委员会
中国软件行业协会
中国开源软件推进联盟
全国高等学校计算机教育研究会
国家示范性软件学院联盟
新一代人工智能产业技术创新战略联盟
主办单位:
北京大学
绿色计算产业联盟
协办单位:
开放原子开源基金会
中国计算机学会软件工程专业委员会
中国计算机学会系统软件专业委员会
高等教育出版社、清华大学出版社
机械工业出版社华章分社
华为、百度、飞腾、麒麟
长城科技、旷视科技
技术支持单位:
ARM中国 确实社区启智社区木兰开源社区头歌社区openEuler社区openGauss社区MindSpore社区鲲鹏社区昇腾社区
飞桨社区麒麟社区飞腾社区信创服务社区等
竞赛指导委员会(按姓名拼音排序)
主 任:
王怀民(国防科技大学,中国科学院院士)
委 员:
过敏意(上海交通大学)
何炎祥(武汉大学)
金 芝(北京大学)
李宣东(南京大学)
刘 澎(中国开源软件推进联盟)
刘旭东(北京航空航天大学)
孙茂松(清华大学)
周兴社(西北工业大学)
竞赛赛事委员会
主 席:
金 芝(北京大学)
联合主席:
胡事民(清华大学)
肖 然(绿色计算产业联盟)
组织委员会主席:
周明辉(北京大学)
联合主席:
赵 鑫(中国电子技术标准化研究院)
翁志强(绿色计算产业盟)
技术委员会
赛道一:开源项目创新赛技术委员会(按姓名拼音排序)
主 席:
王千祥(华为技术有限公司)
魏 峻(中科院软件所)
委 员:
白 翔(华中科技大学)
陈 渝(清华大学)
崔 斌(北京大学)
郭 耀(北京大学)
龙明盛(清华大学)
尚学群(西北工业大学)
郑子彬(中山大学)
仇 瑞(麒麟)
范金鹏(飞腾)
林 熹(哈工大(深圳))
刘 涛(开放原子开源基金会)
马全一(华为)
聂芳华(长城科技)
王 亮(西北工业大学)
钟 君(华为)
朱其罡(开放原子开源基金会)
赛道二:开源任务挑战赛技术委员会(按姓名拼音排序)
主 席:
黄铁军(北京大学)
张伟民(AITISA联盟)
委 员:
董 豪(北京大学)
杜 博(武汉大学)
宫 辰(南京理工大学)
李凤岐(大连理工大学)
李 革(鹏城实验室)
李 戈(北京大学)
李姗姗(国防科技大学)
刘祥龙(北京航空航天大学)
余 跃(国防科技大学)
曾 炜(北京大学,鹏城实验室)
陈仲铭(华为)
黄 涛(华为)
马全一(华为)
田忠博(旷视科技)
赛道三:开源实践教学赛技术委员会(按姓名拼音排序)
主 席:
武永卫(清华大学)
邢薇薇(北京交通大学)
委 员:
陈宁江(广西大学)
陈向群(北京大学)
洪 玫(四川大学)
刘 强(清华大学)
罗钟铉(大连理工大学)
毛晓光(国防科技大学)
欧阳建权(湘潭大学)
陶文源(天津大学)
王忠杰(哈尔滨工业大学)
尹 刚(绿色计算产业联盟)
应 时(武汉大学)
张春元(国防科技大学)
张 莉(北京航空航天大学)
钟 将(重庆大学)
朱志良(东北大学)
林 熹(哈工大(深圳))
刘 涛(开放原子开源基金会)
李 鹏(华为)
薛忠斌(华为)
赛道四:开源代码评注赛技术委员会(按姓名拼音排序)
主 席:
彭 鑫(复旦大学)
谢 涛(北京大学)
委 员:
曹 春(南京大学)
陈雨亭(上海交通大学)
江 贺(大连理工大学)
刘 辉(北京理工大学)
罗 娟(湖南大学)
万 瑶(华中科技大学)
王新宇(浙江大学)
玄跻峰(武汉大学)
张 昱(中国科学技术大学)
张大林(北京交通大学)
赵 娜(云南大学)
马全一(华为)
彭 炯(华为)
朱乃盘(华为)
朱其罡(开放原子开源基金会)
宣传委员会(按姓名拼音排序)
主席:
李卫忠(绿色计算产业联盟)
毛新军(国防科技大学)
委员:
毛新军(中南地区负责人 国防科技大学)
李青山(西北地区负责人 beat365唯一官方网站)
彭 鑫(华东地区负责人 复旦大学)
文俊浩(西南地区负责人 重庆大学)
汤 庸(华南地区负责人 华南师范大学)
李凤岐(东北地区负责人 大连理工大学)
陈向群(华北地区负责 人北京大学)
常 亮(桂林市负责人 桂林电子科技大学)
陈 刚(河北省负责人 河北金融学院)
陈铭松(上海市负责人 华东师范大学)
陈宁江(广西省负责人 广西大学)
陈 星(福建省负责人 福州大学)
崔立真(山东省负责人 山东大学)
丁佐华(浙江省负责人 浙江理工大学)
杜金莲(北京市负责人 北京工业大学)
耿生玲(青海省负责人 青海师范大学)
宫晓利(天津市负责人 南开大学)
何志强(河北省负责人 河北金融学院)
黄梦醒(海南省负责人 海南大学)
邝 坚(北京市负责人 北京邮电大学)
李 瑞(陕西省负责人 beat365唯一官方网站)
李 智(广西省负责人 广西师范大学)
李坚强(深圳市负责人 深圳大学)
陆 坤(辽宁省负责人 大连理工大学)
马志新(甘肃省负责人 兰州大学)
彭长根(贵州省负责人 贵州大学)
钱育蓉(新疆维吾尔自治区负责人 新疆大学)
桑春艳(重庆市负责人 重庆邮电大学)
邵 栋(江苏省负责人 南京大学)
孙学宏(宁夏回族自治区负责人 宁夏大学)
王瑞锦(四川省负责人 电子科技大学)
王甜甜(黑龙江省负责人 哈尔滨工业大学)
王喜宾(贵州省协助负责人 贵州理工学院)
徐子晨(江西省负责人 南昌大学)
杨晓晖(河北省负责人 河北大学)
应 时(湖北省负责人 武汉大学)
张 锦(湖南省负责人 湖南师范大学)
张 莉(北京市负责人 北京航空航天大学)
张 昱(安徽省负责人 中国科学技术大学)
张永刚(吉林省负责人 吉林大学)
赵 娜(云南省负责人 云南大学)
周建涛(内蒙古自治区负责人 内蒙古大学)
周清雷(河南省负责人 郑州大学)
白立军(清华大学出版社)
卜 磊(南京大学)
程 鸿(ARM中国)
韩 飞(高等教育出版社)
胡晓晶(绿色计算产业联盟)
卢 遥(国防科技大学)
赵海英(AITISA联盟,鹏城实验室)
秘书组:
刘媛媛(绿色计算产业联盟)
宋淑杰(绿色计算产业联盟)
汤 莹(绿色计算产业联盟)
说明:
图片来源:绿色计算产业联盟
文字来源:绿色计算产业联盟